當前位置:主頁 > 繁體(tǐ)版 > 產品中心 > 3M過濾產品 >

3M-Liqui-Cel-EXF-4x13-Series膜接觸器(qì)

        3M™ Liqui-Cel™ 膜接觸¥器(qì)是(shì)一(yī)些(xiē)微(wēi)氣孔中空(kōng)膜絲編制(zhì)而成的(de)陣列,包裹在膜殼內部的(de)中心管周圍。在運行( xíng)過程中,液體在中空(kōng)膜絲外(wài)部周圍流動,同時膜絲內部為真空(kōng)環境或包含吹掃氣體。採用δ(yòng)真空(kōng)模式或吹掃氣體,可(kě)以在疏水(shuǐ)膜絲內部和(hé)外(wài)部之間產生(shēng)對應氣體濃度差異。這樣↔的(de)氣體濃度差異,會驅使溶解氣體快(kuài)速高(gāo)效的(de)傳輸至液體流中,或從液體流中脫除,能(néng)夠滿足不(bù)同客戶對©脫氣或添加氣體的(de)不(bù)同需求。

       Liqui-Cel™ EXF-4×13系™列膜接觸器(qì)膜絲表面積大(dà),實現較高(gāo)的(de)氣體傳輸性能(néng)和(hé)效率,操作(zuò)簡單, 儀錶和(hé)維護需求低(dī),運營成本低(dī)。

       應用(yòng)領域:熱力除氧、化(huà)工(gōng)、鋼鐵、積體電路(lù)、光(guāng)電、封裝、電廠、食品、啤酒飲料<、攝像及醫藥等領域。

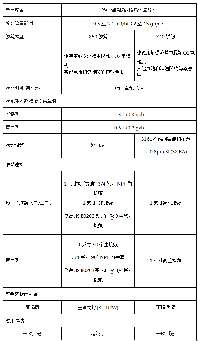
       3M Liqui-Cel EXF-4×13系列膜接觸器(qì)產品參數表







         國初科(kē)技(jì)(廈門)有(yǒu)限公司提供3M公司Liqui-Cel 膜接觸器(qì)(脫氣膜): Liqui-Cel 0.5x1, Liqui-Cel 0.5x1SP, Liqui-Cel 0.75x1, Liqui-Cel 1x2SP, Liqui-Cel 1x3SP, Liqui-Cel 1'x5.5 , Liqui-Cel 1x6SP, Liqui-Cel 1.7x5.5, Liqui-Ce↔l 1.7x8.75, Liqui-Cel 2x6SP, Liqui-Cel 2.5x8, Liqui-Cel 2.5x8SP, Liqui-Cel 4x13, Liq ui-Cel 4x13C, Liqui-Cel 4x13SP, Liqui-Cel 4x13SP C, Liqui-Cel 4x13SS, Liqui-≠Cel 4x13SS SP, Liqui-Cel 4x28, Liqui-Cel 4x28C, Liqui-Cel 4x28SP, <Liqui-Cel 4x28SP C, Liqui-Cel 4x28SS,  Liqui-Cel 4x28SS EP, Li≈qui-Cel 6x28, Liqui-Cel 8x20C, Liqui-Cel 8x20PVC, Liqui-Cel 8x20SS, Liqui-Cel 8x40 A>SME Code-Rated, Liqui-Cel 8x40 8x80 C, Liqui-Cel 8x80 ASME Code, Li←qui-Cel 10x28C, Liqui-Cel 10x28FRP, Liqui-Cel 10x28FRP IND, Li™qui-Cel 10x28IND C, Liqui-Cel 10x28SS, Liqui-Cel 14x28, Liqui-Cel 14x40等系列產品

       詳情請諮詢:0592-65186700592-6514970
 
       國初科(kē)技(jì)(廈門)有(yǒu)限公司提供3M公司Liqui-Cel TM EXF-4x13系列所有(yǒu)型號的(de)氣體轉移膜:

       G826 4X13 CN X40 PP B0203 JIS KUPW A、G832 4X13 CN X40 PP B 0203 JIS BUNA A、G646 4X13 CN SP PP B0203 JIS FKM A

相(xiàng)關產品

3M-Liqui-Cel-SP-2X6-Series脫氨膜

Liqui-Cel膜接觸器(qì)可(kě)以脫除水(shuǐ)中的(de)氧氣和(hé)二氧化(huà)碳,將這些(xiē)氣體的(de)濃度控制(zhì)在較低(dī)±水(shuǐ)準滿足如(rú)今...

3M-Liqui-Cel-SP-1X6-Series膜接觸器(qì)

Liqui-Cel膜接觸器(qì)是(shì)一(yī)些(xiē)微(wēi)氣孔中空(kōng)膜絲編制(zhì)而成的(de)陣列,包裹在膜殼內部的(de)中心β管周圍。在運...

3M-Liqui-Cel-SP-1X2-Series脫氧膜

Liqui-Cel膜接觸器(qì)是(shì)控制(zhì)液體脫氣、供氣的(de)中空(kōng)纖維膜組件(jiàn£)。適用(yòng)於多(duō)個工(gōng)業領域,可(kě)以實現精...

3M-Liqui-Cel-EXF-8X80-Series脫碳膜

Liqui-Cel膜接觸器(qì)的(de)工(gōng)作(zuò)原理(lǐ),水(shuǐ)流在一(yī)定的(de)壓力下(xià)從中空(kōng)纖維的(↕de)裡面通(tōng)過,在真空(kōng)泵的(de)作(zuò)用(yòng)下(xià)...

3M-Liqui-Cel-EXF-8X40-Series脫氧膜

Liqui-Cel膜接觸器(qì)是(shì)控制(zhì)液體脫氣、供氣的(de)中空(kōng)纖維膜組件(jiàn)。適☆用(yòng)於多(duō)個工(gōng)業領域,可(kě)以實現精...

3M-Liqui-Cel-EXF-8X20-Series脫氣膜

Liqui-Cel膜接觸器(qì)是(shì)一(yī)些(xiē)微(wēi)氣孔中空(kōng)膜絲編制(zhì)而成的(de)陣列,包裹在膜殼內部的(λde)中心管周圍。liqu...